
根据学校发展需要,现面向社会公开招聘后勤保卫处行政人员。
一、基本要求
1.基本条件:遵守宪法和法律,热爱高等教育事业,恪守学术规范,遵守学校的规章制度,身心健康。具有较高的政治素养、良好的职业道德和团队合作精神。
2.学历要求:全日制本科及以上,初始学历应为全日制大学本科并获得学士学位。(不含尚未取得毕业证的2026年应届毕业生)
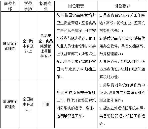
二、招聘岗位

三、招聘程序
1.投递简历。应聘者请以邮件方式投递简历,邮件标题格式为“姓名+应聘专业+毕业学校+专业”。投递简历时需使用学校提供的应聘履历表。
邮件中应包含以下材料:
(1)个人简历(附小1寸彩照);
(2)各阶段学历、学位证书电子版扫描件;
(3)各阶段成绩单扫描件;
(4)教师资格证、职称证书扫描件;
2.资格审查,组织面试、试讲。
3.确定拟录用人员,安排体检。
4.正式聘用。
四、岗位待遇
1.取得硕士学位的管理岗位入职薪资4000元/月起。
2.按国家及沈阳市相关规定缴纳五险一金(包括:公积金、基本养老保险、基本医疗保险、大额医疗、工伤保险、生育保险、失业保险等)。
3.学校提供补充医疗机制,缴纳基本医疗者享受补充医疗,具体以学校文件规定为准。
4.福利待遇:带薪寒暑假、通勤班车、免费早午餐、健康检查及各项福利待遇,学校对沈阳和抚顺地区外的员工可提供标间住宅式单身宿舍(配备厨房、洗浴等设施),并配合申报沈抚示范区政策。
沈抚示范区配套人才政策:在沈抚首次购房的青年人才提供购房补贴,符合条件的博士可领20万元、硕士可领15万元、本科可领8万元;在沈抚首次就业的青年人才,可享受36个月租房补贴,博士每月2000元,硕士每月1500元,本科每月1000元。在沈抚首次就业的博士人才,可享受36个月博士补贴,每月2000元。
五、联系方式
联 系 人:单老师
联系电话:024-56619008
招聘邮箱:zp_syyyy@sina.com
学校地址:辽宁省沈抚示范区滨河路东段1号
